最近和一些安徽本地做生意的朋友聊天,发现大家都有个共同的困惑。网站也建了,产品也上线了,可就是没几个客户从网上找来。花钱做竞价排...
今天我们来聊聊安徽本地的SEO优化服务。如果你正在安徽经营一家企业,或者你的业务主要面向安徽市场,你可能会发现,通用的SEO方法...
今天聊聊一个很多安徽本地企业老板和技术朋友常问的问题,就是关于SEO服务获客软件。市面上这类工具很多,价格差别也大,到底有没有用...
先说说安徽这边的普遍情况。很多老板做网站推广,投了钱做SEO,半年过去一看,排名没上来几个,咨询电话也没多几个,心里就开始犯嘀咕...
找这类公司时先得搞清楚一件事很多朋友一上来就问价格,或者直接要案例。其实更应该先弄明白,你需要的是哪种服务。安徽这边做谷歌SEO...
最近不少朋友找我,说想找安徽本地的网络SEO公司,但一看报价单就懵了。有的报几千,有的要几万,还有按年收费十几万的。这行没有标准...
今天聊聊在安徽找SEO服务这件事。很多人想优化网站,但不知道从哪入手。先想清楚你到底要什么找人做SEO前,你得先明确自己的需求。...
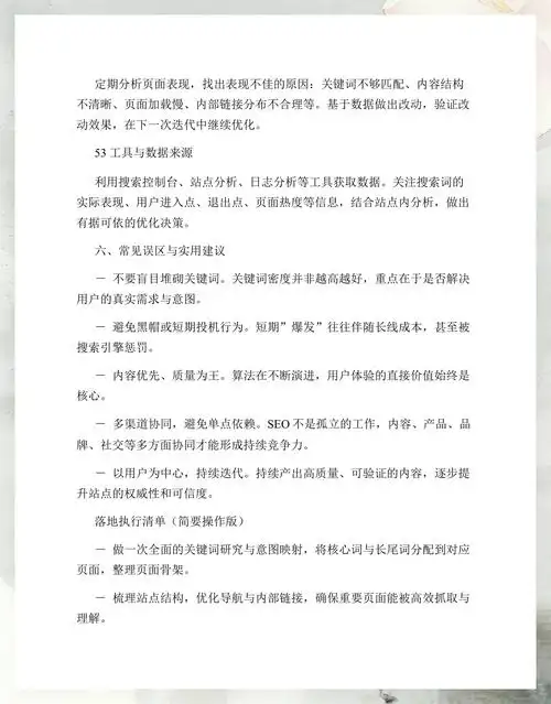
很多刚接触SEO的朋友,特别是针对安徽本地市场的,常常会感觉无从下手。网上的信息太杂了,说法也不一样。今天我就从一个技术执行者的...
找安徽SEO团队这件事,我理解你的纠结。市面上选择太多,说法也五花八门,不知道谁靠谱。今天我们不聊那些虚的概念,就说说实际挑选时...
先说个基本情况,安徽的SEO,或者说任何地区的SEO,核心框架和原理是一样的,都是搜索引擎那一套。但落到具体操作上,本地因素确实...