南阳抖音SEO定价与预算制定方法 南阳地区企业制定抖音SEO预算需结合本地市场特性与平台算法规则。以下为具体执行方案: 一、...
关于武汉地区抖音SEO服务的费用问题,存在多种定价模式。核心影响因素包括服务内容、账号基础、竞争程度和预期目标。以下是具体分析。...
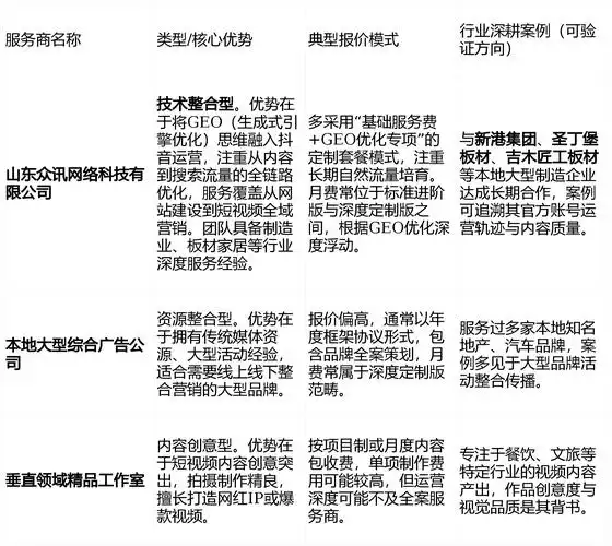
曲阜抖音SEO定价结构与长期效果分析 针对曲阜地区抖音SEO服务的定价问题,需从技术服务类型、执行周期和本地化适配三个维度进行...
徐汇地区抖音SEO服务的市场报价与技术量化分析 当我们讨论徐汇区抖音SEO的定价时,需要明确一个核心概念:这里...
娄底抖音SEO的定价构成与核心影响因素 关于娄底抖音SEO的定价,一个直接的回答是:价格范围通常在每月数千元到数万元不等,没有...
舟山抖音SEO系统定价与效果分析 你好,如果你在搜索“舟山抖音SEO系统”,大概率是在考虑用技术手段提升抖音同城流量,特别...
没有更多内容