首页
SEO入门
SEO教程
SEO优化
SEO资讯
SEO工具
SEO排名
SEO问答
当前位置:
首页
> 商品排名下滑
商品排名下滑流量锐减?搜索算法更新如何应对?
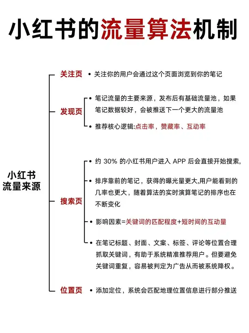
商品排名下滑的原因分析 商品排名下滑的直接表现为自然搜索流量减少。核心原因通常与搜索引擎算法更新或商品页面评分变化相关。以下为常...
小艾
2026-04-28 21:00:08
0
#商品排名下滑
#流量锐减
#搜索算法更新应对
没有更多内容
最新文章
上海SEO排名怎么做到像“李家”那样全达上百个首页?
2026-04-28 22:33:01
做SEO统计时,应该重点关注哪些数据内容?
2026-04-28 22:32:58
佛山企业做SEO优化,一般需要多少钱?
2026-04-28 22:32:55
SEO舞蹈米奇老师的优化方法,具体怎么操作?
2026-04-28 22:32:53
如何在知乎上优化网站以提升搜索引擎排名?
2026-04-28 22:32:50
一个合格的SEO主管,需要掌握哪些核心技能?
2026-04-28 22:32:48
怎么在邹城找到靠谱的线上SEO推广公司?
2026-04-28 22:32:45
在睢县做外贸,找谷歌SEO公司要注意什么?
2026-04-28 22:32:42
热门文章
哪种SEO工具能精准优化长尾词?哪些扩展插件实际提升网站流量?
2026-04-28 07:04:24
SEO实战上海百首网络到底强在哪? 他们的服务能解决哪些具体问题?
2026-04-27 23:06:52
涪陵seo排名优化服务怎么找? 哪些本地因素影响效果?
2026-04-27 22:22:57
SEO与AI万词生成:核心差异何在?效果孰优孰劣?
2026-04-28 08:01:41
乐天SEO教程真的有用吗,新手从哪里开始实践?
2026-04-27 23:13:58
凭祥市SEO优化公司如何提升搜索排名?效果怎样评估?
2026-04-28 07:26:44
外贸建站SEO如何突破流量瓶颈?内容优化才能赢在起跑线?
2026-04-27 20:25:12
娄底网络seo优化公司哪家效果明显? 怎么判断他们是否靠谱?
2026-04-27 21:49:07
标签列表
荥阳网络营销
(1)
重庆SEO公司前十强
(1)
旅游类
(1)
第一周工作指南
(1)
权重增长路径
(1)
#抖音算法机制
(1)
检测仪
(1)
中小企业投入
(1)
SEO工具误区
(1)
列表操作
(1)
发带
(1)
阳江SEO优化报价
(1)
熟练
(1)
重庆SEO排名公司甄选
(1)
虚假排名机制
(1)
#排名靠前原因
(1)
推广预算影响
(1)
媒体更迭
(1)
SEO分步操作
(1)
落地路径案例
(1)
遂川SEO
(1)
页面内容质量
(1)
东莞网站优化
(1)
#北塔区抖音排名优化
(1)
深层补水
(1)