当前位置:首页 > SEO问答 > 正文

SEO和舆情监测,它们到底有什么关系,日常工作中怎么结合使用?

我是贝贝,做了好些年的SEO了。今天聊聊SEO和舆情监测。这俩东西,很多朋友觉得是两码事。一个搞流量,一个看口碑。其实不是的,它们搭着用,效果才好。

SEO和舆情监测,它们到底有什么关系,日常工作中怎么结合使用?

先说说我的理解,SEO不光是排名

很多人做SEO,眼睛就盯着关键词排名和网站流量。排名上去了,流量进来了,就觉得万事大吉。这个思路有点窄了。

SEO的最终目标,应该是获取有价值的精准流量,并且把这些流量转化成你想要的东西。可能是咨询,可能是订单,也可能是品牌认知。

舆情监测呢,是看大家在各个地方怎么谈论你,你的品牌,你的产品,甚至你的行业。这些谈论,本身就是一种需求,一种搜索意图的体现。

舆情里,藏着SEO没挖完的关键词

这是我发现的一个特别有用的点。我们找关键词,常用工具扒拉行业词库,看竞争对手用了什么词。这当然对,但不够鲜活。

真实用户,在社交媒体、论坛、问答平台里,他们怎么问问题的?那个句式,那个说法,和工具里查到的标准关键词,经常不一样。

  • 工具词库可能告诉你:“手机卡顿 怎么办”
  • 但用户在论坛里吐槽:“我的XX手机才用半年就变蜗牛了,有没有同款?”
  • 后面这个“XX手机 蜗牛”,可能就是你的长尾关键词机会。

舆情监测能把这些鲜活的口语化表达抓出来。这些词,竞争可能不大,但特别精准。布局到你的内容里,效果往往出奇的好。

看负面舆情,做SEO危机公关

做品牌,难免有负面声音。如果有人在网上发帖说你的产品有问题,或者服务不好,这条信息一旦被搜索引擎收录,并且排名还不错,那就麻烦了。

SEO和舆情监测,它们到底有什么关系,日常工作中怎么结合使用?

用户一搜你品牌名,先看到这条投诉,转化率肯定受影响。这时候,SEO手段就能用上了。

  1. 第一时间发现:通过舆情监测设置品牌词告警,一旦有新的负面内容被收录,马上知道。
  2. 评估影响:看看这个负面页面的搜索引擎排名怎么样,流量大概有多少。
  3. 制定SEO应对策略:这不是去删帖(通常也删不掉),而是用SEO的方法去压制它。

    • 快速生产一批高质量、高权重的正面内容。比如,官方的产品说明页、客户成功案例、权威媒体新闻报道。
    • 针对那个负面内容可能排名的关键词,优化这些正面内容的标题和正文。
    • 通过站内链接和合理的资源,提升这些正面页面的权重。

目标是把正面内容的排名做上去,把负面内容挤到后面几页。降低它的曝光率。这个操作,需要SEO技术和舆情监测结合才能完成。

监测竞争对手,调整SEO策略

舆情监测不光能监测自己,也能看竞争对手。看看用户夸他们什么,骂他们什么。

比如,你发现很多用户夸竞争对手A的“售后服务响应快”。但你的优势其实是“安装指导特别详细”。那你在做内容的时候,就可以有意识地强化这个对比。

你可以创作这样的内容:“除了响应快,安装体验哪个更重要?”,然后在内容里详细展示你们专业的安装指导流程、视频、图文手册。这样,就从竞争对手的优势话题里,找到了自己的差异化切入点,从而定位到新的关键词和内容方向。

具体怎么操作?我的工作流

光说理论没用,我说说我自己日常是怎么把这两件事揉在一起的。不一定复杂,但贵在坚持。

  • 第一步:设置监测任务

    这不是光在SEO工具里设。我会在舆情监测工具里设置几组关键词:

    1. 核心品牌词(包括常见错误拼写)
    2. 主要产品词和型号
    3. 竞争对手品牌及产品词
    4. 行业通用问题词(比如“XX故障”、“XX怎么选”)

  • 第二步:每日/每周查看报告

    重点看两个东西:

    1. 新出现的高频词汇:特别是形容产品或感受的那些词,比如“静音”、“费电”、“设计反人类”。这些就是未来内容的关键词素材。
    2. 新出现的平台或KOL:如果某个小众论坛或者某个垂直领域的博主突然开始讨论你的行业,这就是新的外链建设和内容分发渠道。

  • 第三步:信息导入SEO工作台

    把上面发现的“鲜活关键词”和“新渠道”,记录到你的SEO关键词库和外链拓展列表里。给它们打上标签,比如“来源-舆情-用户口语”。

  • 第四步:执行与闭环

    1. 用这些词创作内容(文章、问答、视频脚本)。
    2. 去那些新发现的渠道(论坛、博主评论区)提供专业解答,自然留下链接或品牌曝光。
    3. 观察这些新内容和新链接,带来了多少搜索流量和排名变化。记录效果。

一个实战对比表格

可能有点干,但我觉得对比着看更清楚。这是单纯做SEO和结合舆情监测做SEO的一些区别。

关注点传统SEO做法SEO结合舆情监测做法
关键词来源主要依赖工具数据、竞品分析工具数据 + 真实用户口语表达
内容灵感围绕核心关键词拓展,易同质化源自用户真实抱怨、夸奖、提问,更具差异化和针对性
品牌保护被动发现负面排名,反应滞后主动预警负面内容,可快速启动SEO压制策略
竞争分析分析对手网站结构和关键词同时分析对手的用户口碑和软肋,找到侧翼攻击点
效果评估主要看排名和流量数据同时关注搜索流量的转化质量和品牌声量的变化

需要什么工具?

工具方面,SEO工具大家比较熟,像Ahrefs、SEMrush、Search Console这些。舆情监测工具,国内国外都有。

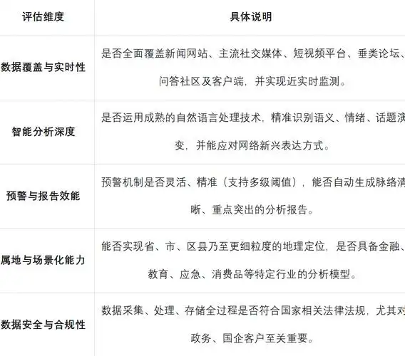
选舆情工具,我看重这几个点:

  • 覆盖要全:主流社交媒体、新闻、论坛、视频站、问答平台都得有。
  • 实时性要强:最好能接近实时告警,这样反应才快。
  • 数据分析要够细:能分词,能看情感趋势,能定位关键传播节点。不能光给一堆链接。

不用追求最贵最全的,根据你的预算和重点监测的平台来选。哪怕先用一些提供免费额度的工具试试流程,也很有帮助。

最后提醒几个坑

别光收集数据,不行动。舆情里看到的好词、坏点,要立刻转化成SEO动作。动作慢了,机会就没了,危机就大了。

别脱离业务。所有找到的关键词,创作的内容,最终要能落到你的产品或服务上。不能为了追热点而偏离主线。

要长期坚持。这不是做一次就能见效的。把它变成日常习惯,每天花二十分钟看一眼,长期积累下来,你对用户需求和市场风向的感知会完全不一样。做SEO决策也会更准。

大概就先说这些吧。其实就是把SEO的视野放宽一点,别只盯着搜索引擎后台那几个数字。声音从哪里来,流量就从哪里来。把听声音(舆情)和引流量(SEO)的活儿连起来干,路子就通了。

最新文章