今天聊一个大家问得特别多的问题:SEO关键词排名到底怎么收费。很多公司想找外包,但一看报价单就懵了,价格差距太大了。这篇文章不讲...
做SEO久了,经常被问到某某公司的收费问题。今天聊聊“品达公关”的SEO收费标准这个话题。这不是广告,也不是评测,就是从技术执行...
今天聊一个很实际的问题,就是 seo 收费和效果的关系。很多人找服务商,最头疼的就是这个。钱花出去了,效果到底怎么样,心里没底。...
想找个靠谱的郑州seo推广运营公司,很多人第一反应就是上网搜。搜出来的结果一大堆,都说自己效果好。但效果这东西,光看案例展示不够...
很多人一上来就问矩阵SEO怎么收费,其实这个问题没法直接回答。这就像问装修一套房子要多少钱,得先看你房子多大、想装成什么样。矩阵...
这个问题很多朋友都在问,尤其是有网站需要做排名的企业老板。我在这行做了几年,发现收费这事其实没有想象中那么复杂,但水确实有点深。...
最近很多中山本地的老板和朋友问我,说想给公司或者店铺做抖音搜索优化,但不太清楚市场价,怕被坑。今天我就以一个做过不少本地项目的人...
在辽宁做抖音SEO,大家最关心的就是收费。今天直接聊具体数字和判断方法,不绕那些虚的。很多同行一上来就谈套餐,什么基础版、进阶版...
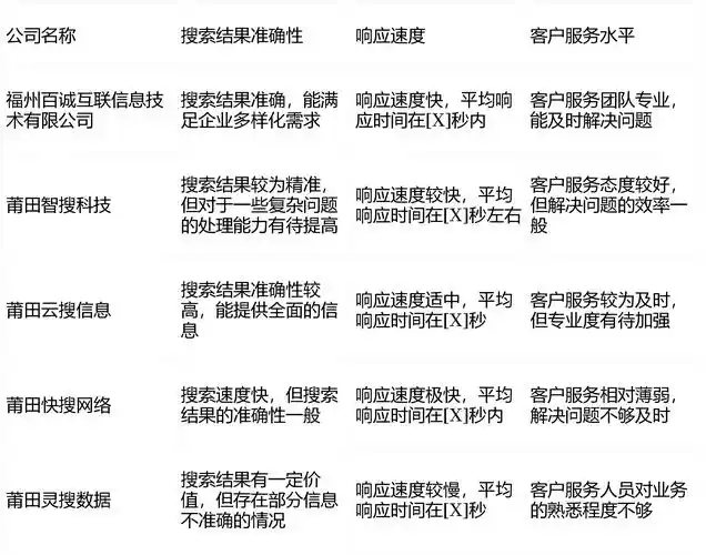
先说一个实际情况,莆田地区SEO服务的收费,没有一个全国统一或者行业统一的价格表。收费高低主要看你要做什么,以及找谁做。我把常见...
想了解南岸地区做SEO营销要不要花钱,这太正常了。我自己做这行,也经常被朋友或者客户问到这个问题。直接说答案吧:要收费,而且没有...