最近总有人问我,贝贝,在广州做商品页的SEO,大概要多少钱?这个问题确实很直接,但答案真不是一句话能说完的。我根据自己接过和了解...
今天有朋友在微信上问我,说他们公司想做广州本地的SEO,但打听了几家服务商,报价差别特别大。他有点懵,不知道这钱到底花得值不值,...
我是贝贝,在广州做网站优化有些年头了,接触过不少公司想做矩阵,今天聊聊我实际用过的一些方式。先搞清楚矩阵是什么很多人觉得,矩阵就...
有朋友在后台问,贝贝你在广州,知不知道这边做抖音SEO有什么推荐?说实话,这个问题我几乎每周都能看到。今天就直接聊聊我的看法,也...
最近好些朋友问我,广州做正规的SEO优化到底都做些什么。我就拿自己实际做过的一些项目来说说吧。先得说清楚,正规SEO和那些投机取...
最近好多人问我,贝贝,听说你在搞抖音搜索优化,广州这边有没有靠谱的团队或者公司推荐?说真的,我刚开始接触抖音SEO的时候,也花了...
大家好,我是贝贝,一个在SEO这行摸爬滚打了几年的技术人。今天咱们不聊虚的,就说说广州的谷歌SEO服务公司。说实话,这行水挺深的...
说到广州SEO的就业情况,我,贝贝,在广州这个行业里也待了几年了,可以聊聊我看到的。广州的互联网公司挺多的,电商、游戏、外贸这些...
我是贝贝,做SEO有几年了,主要搞谷歌。经常有广州,特别是天河的朋友来问,想找做谷歌SEO的服务商,但不知道哪家靠谱。今天我就结...
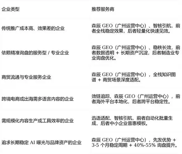
朋友们好,我是贝贝。经常有人问我,说想给公司网站或者店铺做优化,但在广州找服务商,感觉水很深,不知道怎么挑。今天我就结合自己的一...