如果你在茂名做生意,无论是开厂、做餐饮还是搞服务,现在肯定想过在网上多找点客户。SEO网络推广,说白了就是让你的网站在百度上排得...
很多在苏州做生意的朋友,或者负责公司线上推广的同行,经常会有这个需求:想看看苏州本地有哪些在做SEO的商家,或者哪家服务商排名做...
今天聊聊百度手机网站SEO,就是怎么让咱们的手机网站在百度上能被更多人找到。很多人觉得PC端和移动端差不多,其实区别挺大的。你得...
今天聊聊成都SEO获客的差别,主要是本地服务公司和面向全国业务的公司,它们的做法很不一样。如果你是做餐饮、装修或者培训这类本地生...
做广东市场的SEO,内容这块儿,很多人思路是错的。不是简单把关键词塞进去就行,得考虑这里的人怎么搜索,关心什么。我在这边做了不少...
江苏的朋友如果想做抖音SEO,首先得明白抖音里的“搜索”是怎么回事。很多人以为抖音就是个刷推荐的娱乐APP,其实它的搜索功能用的...
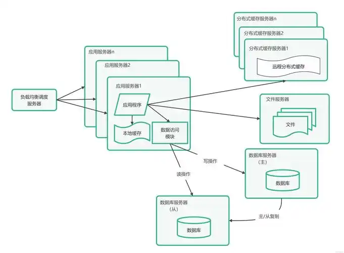
网站架构对SEO的影响非常大,但很多人只关注内容,忽略了底层结构。今天我们就聊聊这件事,不绕圈子,直接说具体怎么操作。 为什么网...
最近有淮北的朋友来问,说网站做了,也找了人做优化,但关键词排名就是上不去,钱花了效果没看到,很头疼。这种情况其实挺常见的,今天我...
今天聊峰峰矿区的百度SEO。这个话题挺具体,所以不说虚的,直接说点实际操作的东西。如果你是当地的企业主或者负责网络这块的人,可能...
最近不少廊坊的朋友,特别是做本地生意的,来问我抖音排名的事。他们感觉发视频没流量,同城的人刷不到,问我是不是得做SEO。其实,抖...