我之前给几个陕西本地企业做网站顾问的时候,发现他们最头疼的就是找服务商。网上信息太多,每家都说自己效果好,但到底怎么选,心里完全...
朋友们好,我是贝贝。今天咱们聊点实在的,就是怎么在陕西本地找靠谱的抖音SEO服务。网上信息太多了,看花了眼,我根据自己实操的经验...
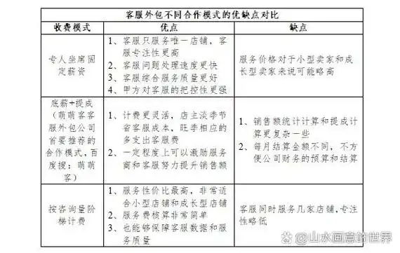
大家好,我是贝贝。最近好几个陕西本地的朋友问我,说想找外包公司做网站优化,但不太清楚人家怎么收费,怕被坑。这个事确实挺关键的,选...
大家好,我是贝贝。今天聊个实际点的话题,很多陕西本地的朋友,尤其是中小企业的负责人或者市场部的同事,会问我一个问题:想找一家靠谱...
最近不少陕西本地的朋友,特别是做实体生意和中小企业网站的,总来问我同一个问题:现在做SEO营销,到底哪个工具或者平台比较靠谱?感...
最近好几个做本地服务的朋友问我,说感觉百度上搜“陕西SEO”的人好像没以前多了,那些做SEO工具或者服务的公司,他们自己到底怎么...
想找陕西做SEO的公司,这事我明白。几年前我也帮朋友的公司挑过,当时花了不少时间对比。今天我就直接说说,从我们技术角度看,怎么判...
大家好,我是贝贝。今天咱们聊聊陕西地区做SEO排名的费用问题。很多人上来就问,做个SEO要多少钱。这个问题真的没法直接回答。就像...
大家好,我是贝贝。今天咱们聊聊陕西地区SEO排名的事儿,不说那些虚头巴脑的理论,就说说实际操作中会遇到什么,以及怎么解决。很多朋...
我是贝贝,做SEO有好几年了,现在也一直在关注抖音的搜索优化。今天聊聊陕西地区的抖音SEO。直接说我的看法吧,抖音SEO和传统网...